处方药 日本
| 通用名称 | 琥珀酸莫博赛替尼胶囊、莫博赛替尼、mobocertinib |
| 药品规格 | 40mg |
| 生产企业 | 日本武田 |
| 功能主治 | 治疗伴有EGFR外显子20插入突变的非小细胞肺癌。 |
注:莫博替尼为处方药物,外包装仅供参考,需在医生指导下使用,用药前请仔细阅读药品说明书,了解用法用量、禁忌症及不良反应。
【药品说明书】
生产厂家
日本武田
成分
活性药物成分为mobocertinib, 英文名为丙烷-2-yl 2-[5 (丙烯酰氨基)-4-{[2-二甲氨基)乙类](甲基)氨基}-2-甲氧基苯胺基]-4-(1-甲基-1H-吲哚-3yl)嘧啶-5-琥珀酸羧基.,分子式为C32H39N7O4 + C4H6O4。胶囊壳的主要囊材是水溶性明胶和二氧化钛,印刷油墨含有虫胶、脱水酒精、异丙醇、丁醇。丙二醇,强氨溶液,黑色氧化铁,氢氧化钾和纯净水。
性状
胶囊
适应症
用于治疗先前接受过含铂化疗、携带表皮生长因子受体(EGFR)外显子20插入突变的局部晚期或转移性非小细胞肺癌成人患者。
用法用量
1.莫博替尼的推荐剂量为160mg,每天一次,直至疾病进展或出现不可接受的毒性。
应尽量每天在同一时间服用,如果漏服超过当日服药时间6小时以上或服药后出现呕吐,不可补服,下次服药仍按照原来间隔时间。
2.建议的剂量减少

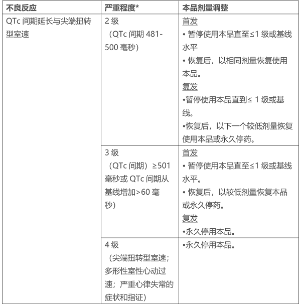
3.不良反应的推荐剂量调整


不良反应
1.最常见的不良反应:腹泻、皮疹、恶心、口炎、呕吐、食欲下降、甲沟炎、疲劳、皮肤干燥和肌肉骨骼的疼痛。
2.其他不良反应:淋巴细胞减少、淀粉酶升高、脂肪酶增高、钾含量降低、血红蛋白降低、肌酐升高和镁含量降低。
禁忌
暂无
贮存方法
20°C至25°C下储存,允许此药在一定范围内储存(15°C至30°C)。
适用人群
具有表皮生长因子受体(EGFR)外显子20插入突变的局部晚期或转移性非小细胞肺癌(NSCLC)成人患者
药物相互作用
1.避免与强或中度CYP3A抑制剂同时使用。
如果同时使用中度CYP3A抑制剂是不可避免的,请减少本药的剂量。
2.避免与强或中度CYP3A诱导剂同时使用。
3.避免与其他含CYP3A底物的药物同时使用。
4.避免与其他延长QT间隔的药物同时使用。
有效期
24个月
剂型
胶囊剂
注意事项
1.长QT综合征和尖端扭转型室速:监测患者服药期间是否出现长QT综合征和尖端扭转型室速,当出现时应根据QTc延长的严重程度,暂停服用、低剂量继续服用或永久停止服用本品。
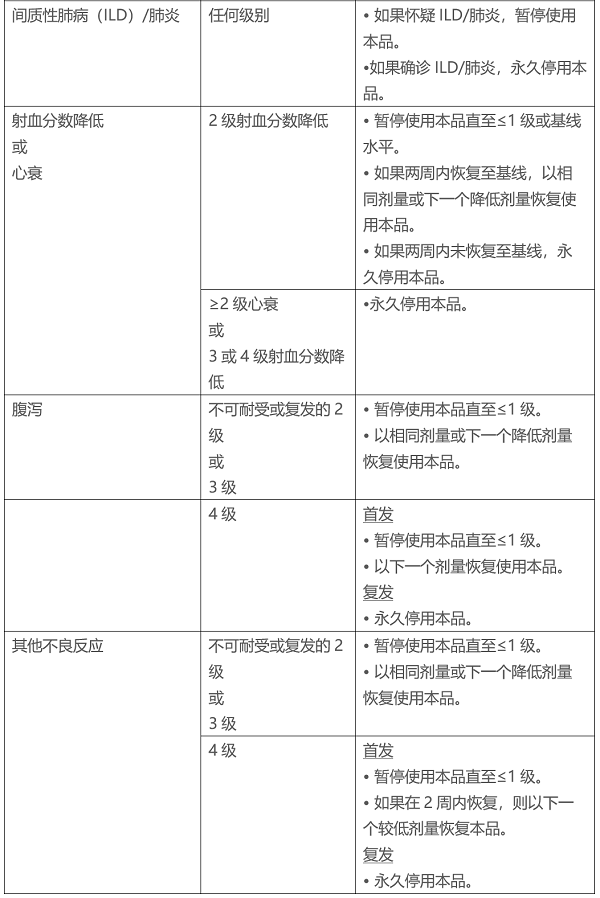
2.间质性肺病(ILD)/肺炎:监测患者是否出现新的或恶化的指示ILD/肺炎肺部症状。
对于疑似ILD/肺炎的患者,立即暂停使用本品,如果ILD/肺炎确诊,则永久停用本品。
3.心脏毒性:本药可导致心脏毒性(包括射血分数降低、心肌病和充血性心力衰竭),进而可能引起心衰。
因此在基线检查和治疗期间应监测左心室射血分数,根据病情严重程度,暂停服用、低剂量继续服用或永久停止服用本药。
4.腹泻:本药可能会引起严重的腹泻,建议患者在第一次腹泻时开始服用止泻剂,并增加液体和电解质的摄入量。
根据严重程度,暂停使用、减少剂量恢复使用或永久停用本品。
5.胚胎-胎儿毒性:本药可导致胎儿损伤,告知育龄期女性本品对胎儿的潜在风险,并使用有效的非激素避孕方式。
【适应症】
用于治疗先前接受过含铂化疗、携带表皮生长因子受体(EGFR)外显子20插入突变的局部晚期或转移性非小细胞肺癌成人患者。
【副作用】
1.最常见的不良反应:腹泻、皮疹、恶心、口炎、呕吐、食欲下降、甲沟炎、疲劳、皮肤干燥和肌肉骨骼的疼痛。
2.其他不良反应:淋巴细胞减少、淀粉酶升高、脂肪酶增高、钾含量降低、血红蛋白降低、肌酐升高和镁含量降低。
【用法用量】
1.莫博替尼的推荐剂量为160mg,每天一次,直至疾病进展或出现不可接受的毒性。
应尽量每天在同一时间服用,如果漏服超过当日服药时间6小时以上或服药后出现呕吐,不可补服,下次服药仍按照原来间隔时间。
2.建议的剂量减少

3.不良反应的推荐剂量调整


【注意事项】
1.长QT综合征和尖端扭转型室速:监测患者服药期间是否出现长QT综合征和尖端扭转型室速,当出现时应根据QTc延长的严重程度,暂停服用、低剂量继续服用或永久停止服用本品。
2.间质性肺病(ILD)/肺炎:监测患者是否出现新的或恶化的指示ILD/肺炎肺部症状。
对于疑似ILD/肺炎的患者,立即暂停使用本品,如果ILD/肺炎确诊,则永久停用本品。
3.心脏毒性:本药可导致心脏毒性(包括射血分数降低、心肌病和充血性心力衰竭),进而可能引起心衰。
因此在基线检查和治疗期间应监测左心室射血分数,根据病情严重程度,暂停服用、低剂量继续服用或永久停止服用本药。
4.腹泻:本药可能会引起严重的腹泻,建议患者在第一次腹泻时开始服用止泻剂,并增加液体和电解质的摄入量。
根据严重程度,暂停使用、减少剂量恢复使用或永久停用本品。
5.胚胎-胎儿毒性:本药可导致胎儿损伤,告知育龄期女性本品对胎儿的潜在风险,并使用有效的非激素避孕方式。
2025年流感季来临之际,抗流感药物市场迎来重大变局。随着青峰医药、众生药业、济川药业三家企业的国产创新流感药相继上市,曾经一枝独秀的玛巴洛沙韦正面临前所未有的市场竞争,一场关于价格、疗效和市场的较量正在上演。...
基石药业宣布其RET抑制剂普吉华®(普拉替尼胶囊)由境外转移至境内生产的药品上市申请已获中国国家药品监督管理局批准。这一重要进展标志着该药物将实现从原料药到制剂的全面本土化生产,预计自2026年起在中国大陆市场的供应将逐步由进口转向国内生产......
齐鲁制药的枸橼酸伊沙佐米胶囊成为国内首个申报上市的伊沙佐米仿制药。这款由武田旗下千年制药研发的口服蛋白酶体抑制剂,曾在2021年创下5.4亿元销售峰值,此次首仿争夺引发行业广泛关注。...
近日,赛诺菲CD38单抗艾沙妥昔单抗正式获得中国国家药监局批准上市,将与泊马度胺和地塞米松联合用于多发性骨髓瘤治疗。该药基于海南博鳌乐城真实世界数据获批,成为首个利用乐城真实世界数据获受理的血液肿瘤治疗药物,为中国多发性骨髓瘤患者提供了新的......
近日,一项针对KRAS G12C突变非小细胞肺癌的II期临床研究取得突破性成果。数据显示,索托拉西布联合化疗方案使88.9%的患者肿瘤病灶缩小超过30%,中位无进展生存期达到6.6个月,为这一难治性肺癌亚型患者带来了新的希望。...